党的十八大以来,以习近平同志为核心的党中央高度重视科技创新,深入实施创新驱动发展战略,加快推进科技强国建设。青年教师凭借创新活力与实践贴近性,成为应用型高校科研生力军,但调研显示,许多应用型高校青年教师在科研项目申报中存在启动难(缺乏前期积累)、资源少(校企对接不足)、经验缺(申报技巧欠缺)等问题。同时,许多项目申报指南都明确强调实践落地性、区域适配性、产教融合导向,进一步对青年教师主持的科研项目的政策匹配度提出更高要求。
一、应用型高校青年教师科研项目选题的精准化路径
选题是科研项目申报的基石,需实现政策导向、实践落地、学术创新的统一。结合应用型高校定位,青年教师选题需规避误区、挖掘资源、校准方向。
(一)选题常见误区与规避策略
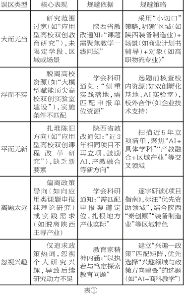
应用型高校青年教师选题易陷入大、浮、平、离、忽五类误区,需结合政策要求针对性规避。(见表①)

(二)选题资源挖掘与应用场景
选题需锚定政策、教育实践、既有研究三类资源,形成以需求为导向、可落地、有创新的研究方向:
1.锚定政策:找准选题支撑点
选题需兼具时代性与学术性,实现政策—区域—校本三重耦合:政策研读方法,重点分析国家自然科学基金、国家社会科学基金、省部级教改项目、学会专项的优先资助领域与成果转化要求;理论支撑路径,依托经典理论,通过场景适配生成选题,如基于协同治理理论的校园—园区—社区双创资源整合研究(以陕西国际商贸学院为例),呼应学会区域经济协同政策导向。
2.扎根教育实践:挖掘选题生长点
从教学实践痛点中提炼选题,覆盖宏观—中观—微观三层。(见表②)

3.延伸既有研究:强化选题延续性
基于前期成果升级选题。如某教师将校级“双创课程评价体系研究”结合陕西“AI赋能教育”政策,升级为省级“AI驱动的应用型高校双创课程动态评价体系研究——基于陕西3所高职院校的实践”,附前期论文与量表证明基础。
(三)选题校准:实现与评审的价值共鸣
选题需通过精准调焦与明晰变量关系,让评审快速感知落地性与科学性:
1.精准调焦:用“技术/政策工具+研究主体+实践场景+区域特色”拆解选题。如“AI+双创教育”细化为《大模型驱动的应用型高校双创项目商业计划书智能辅导系统设计——以陕西装备制造业专业为例》。
2.明晰变量关系:明确自变量—因变量—控制变量。如,“痛点:双创导师企业经验不足”可命题:《双创导师双聘双评机制对陕西民办本科院校双创项目岗位匹配度的影响研究》,其中双聘双评呼应陕西省产教融合政策,岗位匹配度可通过项目落地企业数量化。
二、应用型高校青年教师科研团队的协同化构建
科研团队需贴合应用型高校实践导向与政策实质性参与要求,从单兵作战转向协同作战。
(一)科研团队组建现存问题与困境
调研显示,应用型高校青年教师科研团队存在三类核心问题:结构失衡,科研团队学科背景单一,缺乏技术、企业人员,无法满足产教融合需求;分工模糊,申报书中科研团队分工未明确具体任务,评审易判定搭车现象;资源脱节,科研团队无校企合作基础,缺乏实践资源支撑。
(二)组建科研团队原则
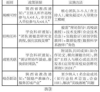
组建科研团队需遵循四大原则。(见表③)

(三)典型案例分析:AI赋能双创项目研究团队构建
正面案例:以申报陕西省教改重点课题(双创教育类)《AI赋能应用型高校双创项目孵化指导研究》为例,研究团队结构如表④。

反例警示:某团队5位高校教授,无企业成员,未附合作证明,因“缺乏产业支撑”未立项。这印证了校企联动必要性。
三、应用型高校青年教师科研项目申报的靶向化技巧
申报书是评审了解课题的唯一窗口,需围绕政策匹配度、实践落地性、科学严谨性打磨细节。
(一)申报书核心模块撰写策略
1.立项依据:“政策+实践+文献”三重论证
政策对接引用条款,如“响应《陕西省教育厅关于深化本科教学改革的通知》(陕教高〔2024〕X号)2.3要求”;实践痛点用数据佐证,如“调研陕西6所高校,85%导师难兼顾10个以上项目指导,60%学生认为项目缺企业技术指导(附问卷截图,N=300)”;文献综述聚焦空白,如“现有研究多关注顶尖高校AI实验室,应用型高校低成本AI辅导工具研究不足”。
2.研究方案:“路线图+可行性”双保障
技术路线图用流程图呈现,如“政策解读(2026.1—3)→企业调研(陕西XX装备厂,2026.4—6)→AI模块设计(2026.7—9)→院校试点(2026.10—2027.6)→成果推广(2027.7—12)”;可行性论证从资源(附企业合作协议)、团队(双创研究经验)、时间(2年分4阶段)入手。
3.创新点与预期成果:具体而非空泛
创新点分“方法+实践”,如AI双创课题:“AI+企业导师”双驱动模型、低成本AI辅导工具(附原型截图);预期成果贴合政策,如陕西教改课题设实践成果(《AI双创辅导工具操作手册》)、理论成果(核心论文)、政策建议(《推进陕西应用型高校双创教育AI赋能的建议》)。
(二)申报细节合规与特色强化
1.细节合规:避免初审淘汰
格式规范。严格按要求排版,例如,陕西省教改通知规定申报书A4纸左侧装订,选题类别按附件1填写(AI赋能按附件2填写),申报类别明确青年专项。
时间规划。提前1年准备,例如,2025年1—6月完成前期成果(发表相关论文、预调研),7—9月撰写申报书初稿,10月做好终稿校对工作(重点检查经费预算)。
材料一致性。确保网上申报材料与纸质材料一致,尤其是主持人信息、团队分工等关键内容。
2.特色强化:突出“应用型+区域”属性
区域关联。融入陕西元素,例如,选题中明确陕西装备制造业、陕西民办本科院校、秦创原平台,证明扎根区域;实践佐证,附校企合作协议、预调研数据、实践基地照片,例如,某教师申报学会乡村振兴背景下大学生返乡创业研究时,附5个村的返乡创业需求调研表(N=200)。
(三)前期调研与答辩准备
1.前期靶向调研
拆解立项规律。分析近3年同类别项目的研究方向分布、创新点类型,例如,教育类项目人工智能+教育评价、乡村教育数字化占比提升37%,优先聚焦此类方向。
追踪评审偏好。通过CNKI查询评审专家近期论文,在申报书中呼应(如采用“问卷调查+访谈+数据建模”混合方法)。2.答辩预设与回应
负面提问预设。针对研究基础薄弱、资源不足等质疑准备数据化应答,例如,评审问如何保证调研数据质量?回应已与XX教育局合作,预调研问卷有效回收率92%(附报告),正式调研将由XX教育局协助筛选样本。
做好PPT设计。每页1个核心观点,用图表替代文字(如折线图展示问题趋势),预留3分钟应对提问,结尾页明确项目联系人、联系方式。
四、结论与启示
(一)结论
应用型高校青年教师科研项目申报的核心在于实现“政策匹配度+研究团队协同力+实践落地”的三维统一:在选题维度,需规避大、浮、平、离、忽等误区,锚定政策(如AI赋能、产教融合)、实践(教学痛点、区域产业需求)与积累(前期成果)三重资源,通过精准调焦与变量明晰校准方向;在团队维度,需构建3—5人的研究团队,覆盖理论—技术—实践—数据,强化校企协同,附共同成果证明协作基础;在实践维度,需靶向打磨申报书核心模块,突出陕西区域特色与实践佐证,提前调研评审偏好,规避细节错误。
(二)启示
对青年教师而言,科研选题需从实践中生长,而非空想热词,要从带学生双创项目、校企合作中提炼痛点;对应用型高校而言,需建立科研申报培育体系,如开设选题工作坊、申报书打磨会,搭建校企合作平台,为青年教师提供预研经费与实践资源;对科研管理部门而言,应优化政策解读服务,如针对陕西省教改、学会课题举办专项培训,帮助青年教师精准匹配政策导向。