“五位一体”育人:高一学生思维品质提升的实践探索

□广东省广州市第十六中学 阳广平 雷娇燕

陕西科技报

  摘要:高一年级是初高中衔接的关键时期,提升思维品质是学生适应高中学习的核心任务。针对学生在逻辑性、批判性、创新性、深刻性、灵活性五大思维维度存在的短板,广东省广州市第十六中学(以下简称“本校”)构建了“五位一体”育人体系,系统开展高阶思维培养工作。实践表明,该体系有效推动学生从被动接受到主动建构的思维转型,为学生终身学习奠定了坚实基础。
  关键词:思维品质;初高中衔接;五位一体;课程渗透;活动创新
   一、引言
  广东省广州市第十六中学位于承载着深厚广府文化底蕴的广州市中山二路,拥有丰富多元的教育资源。本校高度重视并充分整合周边资源,提炼并构建了独具特色的“一圆心三维度的科学教育生态圈”,即以学科、科学教育为圆心,辐射形成半小时社区科学教育普及圈、一小时科研基地科学教育拓展圈、南粤“古驿道”科学教育研究圈的立体科学教育生态,且成功入选首批全国中小学科学教育实验校。然而,这一“有形”的生态圈尚未充分转化为“有效”的育人协同效应。
  为激活科学生态圈内部的动态联结,本校以提升学生思维品质为核心锚点,推进学生思维的科学发展与全面提升。思维品质是学科核心素养的内核,更是学生终身发展的关键能力。高一年级作为初高中过渡的关键阶段,核心挑战在于实现学生思维品质的跨越式提升。高一新生普遍存在五大思维短板:在逻辑性方面,知识链条断裂,重结论记忆而轻过程推导;在批判性方面,过度依赖标准答案,忽视多元可能性;在创新性方面,写作与实验呈现模板化倾向,突破意识不足;在深刻性上,满足于表层事实记忆,缺乏深度过程探究;在灵活性方面,学科壁垒明显,知识迁移能力薄弱。基于此,本校构建了“五位一体”育人体系,即通过营造思维发展的学习环境、实施思维训练的课程、开展思维拓展的学习活动、进行思维强化的学法指导、实施思维深化的发展性评价,精准培育五大思维维度,赋能高一学生思维转型与持续发展。
   二、优化思维环境,营造发展生态
  (一)构建开放包容的学习氛围
  在高一年级日常管理中,本校鼓励教师在课堂中营造开放包容的探究氛围,允许学生提出不同观点与独到见解。本校强调课堂互动的核心价值,倡导教师多采用启发式、探究式教学方法,避免单纯的知识灌输。例如,通过定期开展年级公开班会与学科公开课,为教师搭建相互学习的平台,借鉴优秀教师的互动模式。这种示范引领有效推动了全年级教师教学理念的转变,逐步形成鼓励学生主动思考、大胆质疑的良好学习氛围。
  (二)打造思维交流的平台
  为打破初中阶段形成的学科壁垒,本校在优化课堂环境的基础上,每月策划跨学科主题系列活动。活动主题紧扣学科知识、学法指导,同时关联社会热点与生活实际,开展如“探究网络语言的前世今生”“校园文化的塑造与传承——学生角色的重要性”等特色活动。通过追踪语言演变的社会历史根源、剖析校园文化建设的核心要素,引导学生从现象描述走向本质探究。同时,充分利用年级公告栏等实体空间,展示学生的优秀思维成果,如创新解题思路、特色文学作品、优秀答卷等,以看得见的榜样力量,持续激发学生积极思考的内在动力。
   三、深化课程实施,转化思维训练
  结合新课标核心素养要求,高一年级课程实施重点通过课程渗透、活动创新、评价改革的三维联动,将抽象的思维训练转化为学生可感知、可参与的实践活动,实现思维培养的具象化落地。
  (一)课程渗透:以学科整合重构思维内容,摆脱碎片化学习困境
  课程渗透针对初高中认知落差精准设计学科任务,助力学生实现三大跨越:从被动接受到主动建构的思维转型、从零散知识到系统认知的体系化升级、从个体学习到合作探究的模式转变。以本校高一年级“小石榴·剧现人生”戏剧节为例,活动将课本经典剧目与学生原创剧本相结合,引导学生实现知识的体系化建构;将整个戏剧作品从台本共创到舞台表演的全流程,转化为团队合作的实践过程;借助作品角色塑造,引导学生深入解读文本内涵,逐步构建批判性思维。此类任务设计有效弥补了初高中衔接过程中思维培养方面的断层,为逻辑性、批判性及创新性等思维品质的培育提供了可操作的实践载体。
  (二)活动创新:以“真实问题情境化”有效激活高阶思维
  建构主义学习理论指出:“知识是学习者在一定的情境即社会文化背景下,借助其他辅助手段,利用必要的学习材料和学习资源,通过意义建构的方式获得的。”“真实问题情境化”是激活高阶思维的有效途径。而学校举办的“鸡蛋撞地球”活动正是针对初中生实验思维薄弱问题设计的衔接载体。活动中,学生从机械记忆公式转向自主设计缓冲装置,需要主动建立力学参数与实物结构之间的内在联系。这种从固定教材实验模式到创新性实验模式的转变,有效弥补了初高中物理学习方式的断层,助力学生思维品质的进阶。
  四、拓展学习活动,锤炼思维品质
  在构建课程体系与组织实践活动的基础上,本校进一步通过丰富多样的学习活动,为学生搭建更广阔的思维锻炼平台。这些活动与日常教学形成互补,既巩固课堂所学,又有效拓展思维边界。
  (一)学科竞赛与挑战活动
  组织年级学科竞赛,不仅能激发学生对学科知识的学习兴趣,更能在备赛、参赛过程中系统锻炼学生的思维能力。例如,数学建模竞赛要求学生运用数学知识解决实际问题,包括数据分析、模型构建、逻辑推导等多个环节,能有效培育学生的逻辑思维、创新思维与实践应用能力。
  (二)项目式学习活动
  针对初中阶段形成的思维局限,各科组教师从专业视角指导学生选择研究课题,设计思维进阶任务。例如,在“银行存款利息和利率调查”的活动中,通过“数据收集➝机制分析➝跨界应用”的流程设计,引导学生逐步打破初中阶段被动接受结论的习惯性思维,在解决真实问题的过程中实现思维品质的全方位升级。
   五、精进学法指导,培育思维习惯
  要让学生获得可持续发展的思维能力,必须重视学习方法的指导和思维习惯的培养。正如著名教育家叶圣陶所言:“教是为了不教”,只有让学生掌握科学的学习方法,才能使其终身受益。
  (一)开设学习方法指导课程
  针对高一学生的适应需求,本校开设系统的学科学习方法指导课程,涵盖时间管理和分配、高效的识记、科学的阅读方法以及解题技巧等核心内容。课程重点引导学生用科学方法激发思维活力,指导学生归纳总结知识点,学会分析问题和解决问题;结合具体学科案例进行具象化讲解,帮助学生将所学方法应用到实际学习中。此外,本校定期组织学习方法交流活动,鼓励学生分享自己的学习经验和心得,实现相互学习、共同提高的目的。
  (二)个性化学习指导
  本校坚持因材施教,加强个性化学习指导。通过学情分析、问卷调查、课堂观察等多种手段,精准把握学生的个体特质与思维发展水平,为学生制定个性化的学习计划和思维提升方案。对于思维能力较强的学生,提供拓展型学习资源与挑战型任务,进一步挖掘其思维潜能;对于思维发展相对滞后的学生,开展有针对性地扶弱补差工作,引导他们掌握正确的思维方法,稳步提升思维能力。
  六、创新评价机制,促进思维升华
  思维品质提升,既需要外在训练,更离不开内在反思。本校借鉴元认知理论,开展系统性评价改革,帮助学生养成自我反思的习惯,推动思维发展形成良性循环。评价改革的核心是将原本隐性的思维过程转化为可观察、可测量的显性指标,为思维品质提升提供明确抓手。通过这一改革,教师能够精准发现学生思维品质的薄弱点,引导学生学会自我反思和自我优化。
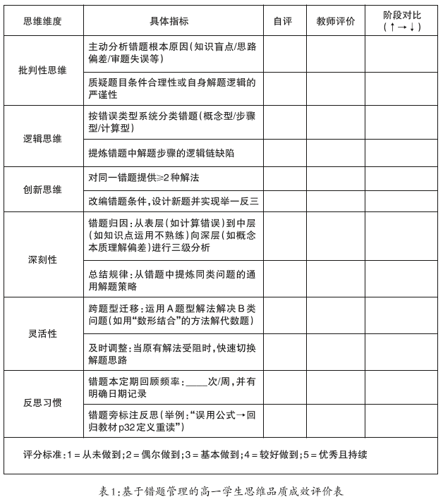
  本校借助过程记录表、课堂观察量表及数字化技术,让学生的逻辑链条、批判意识、创造尝试等思维过程可视化,教师能够快速定位学生思维的断点,推动学生的思维反思从“结果导向”转变为“过程反思”。以错题管理中的思维品质评价为例,如表1所示。
  实践表明,“五位一体”育人体系有效促进了本校高一学生思维品质的显著提升,学生逐步实现从被动接受到主动建构、从记忆性学习到思维性探究的转变。这一体系也是进一步挖掘科学教育生态外围力量的积极尝试,为打通内外圈层的融通路径提供了实践支撑。未来,本校将继续深化“五位一体”模式的探索研究,加大数字化思维评价及反馈的应用力度,让思维培养更精准、更有效。注重思维发展的衔接教育,不仅能为学生高中学习奠定坚实基础,更能为学生终身发展注入持久动力。
  参考文献:
  [1] 朱智贤,林崇德.思维发展心理学[M].北京:北京师范大学出版社,1986.
  [2] 皮亚杰.发生认识论原理[M].北京:商务印书馆,1981.
  本文系广东省教育科学规划重点课题“科学教育协同育人路径的探索与实践”研究成果(课题编号:2025ZQJK008)