
摘要:本文结合人教信息科技数字资源平台(以下简称“资源平台”)与Linkboy智能编程仿真平台,构建融合多环节的教学模式,通过“情境导入——小组讨论——原理解析——虚拟搭建与编程验证——反思总结”五步教学流程,并结合典型教学案例验证该模式的可行性。研究表明,该模式能显著提升学生的动手实践能力、逻辑思维能力与问题解决能力,为信息科技课程创新教学提供可复制、可推广的实践路径。
关键词:信息科技教育;资源平台;Linkboy;虚拟仿真;计算思维
一、研究概述
(一)研究背景
近年来,随着人工智能、物联网、大数据等技术的快速发展,信息科技已深度融入社会生活的各个方面。作为未来公民必备的核心素养之一,信息科技教育在基础教育阶段的重要性日益凸显。2022年4月,教育部正式发布《义务教育信息科技课程标准(2022年版)》,明确将信息科技列为独立课程,并提出培养学生计算思维、数字素养与创新能力的核心目标。这一政策变革标志着我国基础教育信息科技教学从“工具性教学”向“素养导向教学”的转型。
然而,在实际教学中,小学高学段信息科技课程教学仍面临诸多现实挑战。一是课程内容抽象,如传感器工作原理、算法逻辑、程序控制等概念难以通过传统讲授方式让学生理解;二是硬件设备成本高、维护难度大,导致实验教学难以常态化开展;三是教师专业能力参差不齐,缺乏系统化的教学资源支持。这些问题严重制约了信息科技教学质量的提升。
在此背景下,如何借助现代教育技术手段,构建高效、生动、互动性强的信息科技课堂,成为亟待解决的课题。资源平台作为国家层面的优质数字资源库,汇聚了大量权威、系统的教学资源;Linkboy作为面向中小学的智能编程仿真平台,支持电路搭建、编程控制与实时仿真,为“虚实结合”的教学提供了技术支撑。本文基于这两类平台,探索适合小学高学段的信息科技教学新路径。
(二)研究意义
小学信息科技虚拟教学环境的构建与实践研究的意义体现在以下方面:
理论意义:将建构主义学习理论、情境认知理论、多元智能理论与现代信息技术深度融合,丰富信息科技教学的理论体系,为素养导向的信息科技课程改革提供理论参考。
实践意义:构建一套可操作、可复制的教学模式,帮助一线教师突破教学瓶颈,降低硬件依赖,提升教学效率与质量,为信息科技课程常态化实施提供实践支撑。
政策呼应:响应国家“教育数字化转型”战略,推动信息技术与教育教学深度融合,助力“双减”政策落地。
学生发展:通过项目化、任务驱动的教学方式,激发学生学习兴趣,培养其计算思维、创新意识与实践能力。
二、文献综述与理论基础
(一)国内外信息科技教学现状
国外在信息科技教育方面起步较早,美国、芬兰、新加坡等国家普遍采用项目式学习(Project-Based Learning,PBL)、STEAM教育模式,强调学生在真实情境中解决问题。例如,美国K-12计算机科学框架(K-12 Computer Science Frame-work)明确提出“计算思维”应贯穿各学段,鼓励学生通过编程、机器人操作、数据处理等方式开展探究学习。
相比之下,我国信息科技教育虽已逐步普及,但整体仍面临“缺课程、缺设备”“想实践、没场地”的困境。部分学校因缺乏师资、硬件设备或完善的课程体系,信息科技课常被边缘化,甚至被其他学科占用,难以实现素养导向的教学目标。
(二)相关教育理论支撑
建构主义理论:皮亚杰认为,学习是学习者主动建构知识的过程,而非被动接受外部信息。维果茨基强调“最近发展区”和“社会互动”在学习中的重要作用。在信息科技教学中,学生通过虚拟仿真环境自主搭建电路、编写代码、调试程序,正是在“做中学”中主动建构知识的过程。Linkboy提供的可视化编程界面和即时反馈机制,为学生搭建了有效的认知脚手架,为学生的制式建构提供有力支撑。
情境认知理论:布朗、科林斯等人提出,知识是在特定情境中产生的,学习应在真实或模拟的情境中进行。资源平台提供的“场景模拟”功能,如倒车防撞报警、智能交通灯、土壤湿度控制等,将抽象的传感器原理与程序逻辑置于具体生活场景中,使学生在情境体验中理解技术应用,增强学习的代入感与意义感。
多元智能理论:加德纳提出,人类具有语言、逻辑、数学、空间、身体动觉等多种智能。信息科技教学通过视觉化编程、动手搭建、语音交互等形式,调动学生的多种智能,实现个性化学习。例如,学生可通过拖拽积木块编程训练逻辑智能、观察仿真动画培养空间智能、调整参数测试效果获得身体动觉智能,从而全面提升综合素养。
三、当前小学信息科技教学存在的问题
(一)教学内容抽象,学生理解困难
信息科技课程涉及“变量”“条件判断”“循环结构”“传感器工作原理”等大量抽象概念。传统教学多依赖PPT讲解与板书推导,缺乏直观体验,导致学生难以建立具象认知。例如,讲解“超声波测距”时,若仅介绍公式“距离=声速×时间差÷2”,学生往往无法理解其物理意义与实际应用场景,导致知识学习流于表面。
(二)实践环节缺失,动手能力不足
受硬件条件限制,多数学校无法配备完整的Arduino套件、传感器模块等实验器材;即使配备了相关设备,也因数量有限、维护成本高,难以开展全员实验教学。这导致学生“只知其然,不知其所以然”,缺乏真实的项目体验,动手操作与问题解决能力难以提升。
(三)教学方式单一,学生参与度低
多数课堂仍以教师为中心,学生被动接受知识,缺乏自主探究与互动交流的机会。这种“填鸭式”教学不利于学生计算思维与创新能力的培养,难以激发学习主动性与积极性。
(四)缺乏系统化教学资源支持
尽管部分教师尝试使用Mind+、Mi-cro:bit等工具开展教学,但缺乏统一的教学设计与配套资源。教师需自行搜集素材、编写教案,耗时耗力。同时,不同地区、学校之间的资源差异较大,导致教学质量不均衡。
四、基于资源平台与虚拟场景的教学模式构建
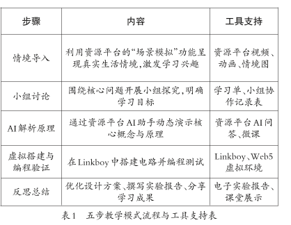
针对上述问题,本文提出“情境导入——小组讨论——AI解析原理——虚拟搭建与编程验证——反思总结”五步教学模式,充分整合资源平台与Linkboy的优势,构建“虚实结合、理论与实践并重”的信息科技教学新范式,具体见表1。
该模式遵循“从情境到原理,从原理到实践,从实践到反思”的认知规律,将小组讨论环节融入认知流程,符合建构主义学习理论,有效衔接知识学习与实践应用。
五、教学实践案例分析
(一)案例一:倒车防撞报警系统(六年级)
教学目标:
理解超声波传感器的工作原理与应用场景;掌握条件判断与循环结构的应用;完成倒车报警系统的虚拟搭建与编程。
教学流程:
(1)情境导入:利用资源平台“第26—1课倒车防撞报警1”中的三维动画,展示小车在停车场倒车时,距离障碍物小于设定值后蜂鸣器自动报警的场景。学生观看后,教师提问:“小车如何感知与障碍物的距离?警报触发的原理是什么?”
(2)小组讨论:教师发放学习单,引导学生以4人小组为单位,围绕以下问题展开讨论:“小车通过什么装置‘感知’障碍物?”“报警距离如何设定?”“报警声音的频率是否需要随距离变化?”各小组记录猜想,尝试绘制“感知—判断—响应”的系统流程图。通过讨论,学生初步建立“传感器—控制器—执行器”的系统思维,为后续超声波测距原理的学习奠定认知基础。
(3)AI解析原理:借助资源平台AI问答功能及通义千问、文心一言等国产大模型,学生自主查询超声波测距核心原理,获取关键信息摘要:超声波发射→反射→接收,通过时间差计算距离;核心公式为“距离=(声速×时间差)÷2”;声速默认340m/s,可根据温度校准;检测范围为2cm—4m。AI工具可满足不同层次学生的探究需求,基础薄弱学生可获取简化解释,能力较强学生可深入探究技术细节。
(4)虚拟搭建与编程验证:学生通过Linkboy,选用“超声波测距器”“有源蜂鸣器”“控制器”等虚拟模块,按照接线图完成电路连接。平台自动检测连接正确性,实时提示接线错误,帮助学生及时修正,降低操作难度。使用图形化编程模块编写控制逻辑。学生可自主设置不同距离阈值(如900mm、700mm、500mm、300mm),实现“距离越近,蜂鸣器频率越高”的分级报警机制。通过反复调试参数,观察仿真效果,深化对条件判断与循环结构的理解。
(5)反思总结:小组讨论“环境温度变化会影响声速,如何校准测量结果?”“除了蜂鸣器报警,还可增加哪些提示方式?”等问题,学生提交电子实验报告,教师针对典型问题进行点评指导,优化设计方案。
教学效果:
95%的学生能正确完成虚拟电路搭建,87%的学生可独立编写基本控制逻辑,课堂活跃度显著提升。能力较强的学生可挑战多级阈值设置与LED灯光提示功能拓展;基础薄弱学生通过分步引导,也掌握了核心操作流程与原理,实现差异化发展。
(二)案例二:用五升杯与三升杯量取四升水(五年级)
教学目标:
理解算法的基本概念与核心思想;掌握“穷举算法”与“步骤分解”;培养逻辑推理能力。
教学流程:
(1)情境导入:呈现经典谜题:“现有5升和3升两个杯子,如何准确量出4升水?”引导学生初步思考,激发探究欲望。
(2)小组讨论:学生先独立思考2分钟,在学习单上尝试绘制倒水步骤;随后以小组为单位,借助透明量杯模型(或使用纸片模拟),动手操作尝试。讨论中出现多种思路:A组提出“先装满5升杯,倒进3升杯,剩下2升,但无法进一步得到 4升”;B组认为“需反复利用3升杯作为中间容器转移水量”;C组尝试“先将3升杯装满后倒入5升杯,再装满3升杯继续倒入5升杯”。教师巡视时捕捉典型错误(如“忽略容器容量限制,认为‘5升-3升+2升=4升’”),引导学生明确“水量只能通过倒、装、清空等方式实现转移”的规则。最终,多数小组归纳出关键操作:“保留余数”“利用空杯作为中间容器”。
(3)AI解析原理:学生通过资源平台AI工具查询问题解法,获取两种核心方案:
方法一:5升杯装满→倒入3升杯(5升杯剩2升)→清空3升杯→将5升杯剩余2升倒入3升杯→5升杯装满→向3升杯倒水(倒满需1升)→5升杯剩余4升;
方法二:3升杯装满→倒入5升杯→3升杯再装满→倒入5升杯(5升杯满,3升杯剩1升)→清空5升杯→将3升杯剩余1升倒入5升杯→3升杯装满→倒入5升杯→5升杯得到4升。
学生通过资源平台网页版仿真工具运行方案,直观观察水量变化过程,理解算法的“步骤性”与“逻辑性”。
(4)反思总结:教师提问“能否用程序自动求解所有可能方案?”引导学生思考“穷举算法”“状态空间”等核心概念,初步建立“问题—算法—解决方案”的思维框架。
教学效果:
学生从最初的困惑逐步过渡到清晰掌握算法逻辑,课堂参与率提升至70%,作业正确率达85%。多数学生能独立梳理倒水步骤,部分学生还尝试设计其他拓展方案,逻辑推理能力与创新思维得到有效锻炼。
六、结论与展望
本文构建的“资源平台+虚拟实验”的教学模式,成功解决了小学高学段信息科技教学中存在的“理论抽象、实践缺失、参与度低”等突出问题。实践表明,该模式不仅有效提升了学生的学习兴趣、动手能力与逻辑思维能力,还提升了教师的教学效能,为信息科技课程创新提供了可复制、可推广的实践路径。
展望未来,在AI赋能教育的背景下,小学信息科技教育将迈向“智慧化、情境化、项目化”的新阶段。后续可进一步探索虚拟与真实实验的深度融合,开发跨学科教学案例,加强教师专业培训与教学资源共建共享,助力教育公平与质量提升,为培养具备数字素养与创新能力的未来公民奠定基础。
参考文献:
[1] 中华人民共和国教育部.义务教育信息科技课程标准(2022年版)[M].北京:北京师范大学出版社,2022.
[2] 万锦棠,覃爱容.STEM项目式学习教育环境下学生的劳动能力培养[J].课程教学研究,2021(4):89-91.
[3] 万锦棠,郭海锟.小学项目式学习创客教育校本课程的研究——以“智能龙舟”课程为例[J].中国信息技术教育,2021(1):44-46.